

中国是世界上认知症患者最多的国家,2020年为1507万人,大约每96人中就有一位;且年龄每上升6.3岁,罹患认知症的概率即翻一倍。而在全球范围内,认知症也是老年依赖照护和罹患残疾的主要原因之一。罹患病症不仅对患者而言难以承受,对于他们的亲属和照顾者也会产生重大的身体、心理、社会和经济影响。
阿尔兹海默病(Alzheimer’s Disease, AD)
血管性痴呆(Vascular Dementia, VaD)
路易体痴呆(Dementia with Lewy Bodies, DLB)
额颞叶痴呆、皮克病性痴呆(Frontotemporal Dementia, FTD)






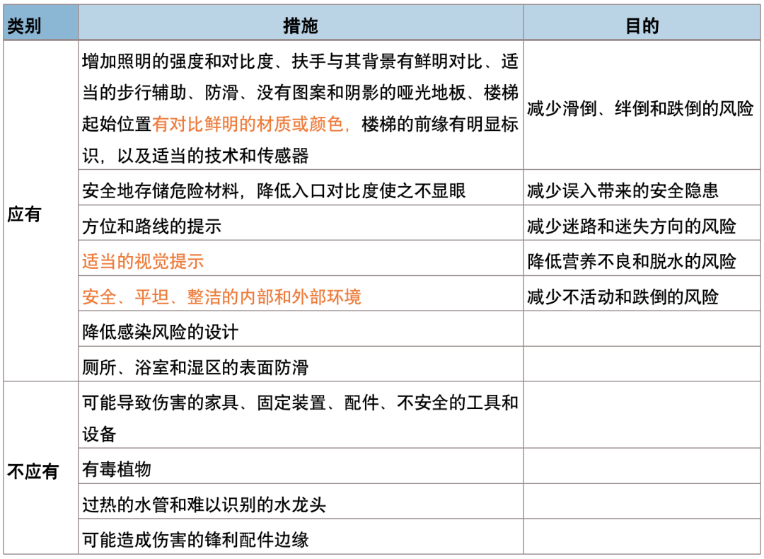
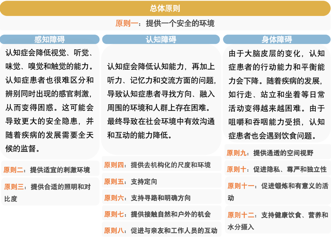
提供一个安全的环境
Provide a safe environment


提供适宜的感官刺激环境
Provide optimum levels ofstimulation




为认知症患者提供有掌控感的空间尺度,使他们不会因为空间大小恐惧,也不需要面对过多的交流与选择;
布局和尺度设计应尽可能避免出现拥挤状况(高社会密度和空间密度)(high social density and spatial density)以致造成感官过度刺激;
避免出现机构化特质的长廊;
通过清晰的布局和室内装饰提示房间功能,以支持日常活动;
通过引入去机构化的室内设计、装饰和艺术品,以支持生活质量。

认知症患者可能会遇到定向困难,包括对自己、周围人、所处位置及日期和时间等方面的认知。
5.1 患者面临的挑战
当认知症患者身处陌生环境(如医院病房、日间照护中心、护理院和疗养院)或与陌生人相处时,可能会感到焦虑、困惑和迷失(disoriented)。对时间和位置感到迷失的患者可能会:
漫无目的地四处游走;
试图离开;
半夜醒来,穿好衣服,准备迎接第二天(在冬天尤其常见)。
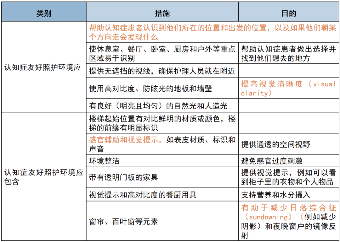
5.2 认知症友好照护环境

5.3 对认知症不同阶段和类型的考虑
设计策略应考虑认知症的渐进性。认知症患者可能会逐渐失去定向能力,直至最终无法辨认熟悉的环境。
并非所有类型的认知症对定向的影响程度都与阿尔茨海默病相同。阿尔茨海默病患者的定向力和记忆力受到的影响更大。空间定向障碍(disorders in space orientation)在额颞叶变性(FTLD)患者中可能不太明显,而在路易体痴呆(DLB)患者中表现较为明显。
随着认知症的发展,患者也会对自己的所处位置感到困惑。在认知症晚期,尤其是阿尔茨海默病,患者可能无法记住自己的名字,甚至无法从镜子中认出自己。因此在设计中,镜子的设置应可以移动或可被遮挡。
认知症患者的搬迁(relocation)可能会导致严重的迷失,从而导致患者的行为能力的退化(deterioration in the person’s behaviour)。因此,长期照护设施的设计应基于“终生之家”的理念,尽量减少认知症患者的搬迁。
认知症患者的空间定向(spatialorientation)能力受到损害,寻路能力下降,这影响了他们的独立自主性和生活质量。因此,空间定位应被视为一种基本的心理需要。
6.1 认知症和衰老面临的挑战
认知症患者的行动倾向于从一个决策点(decision point)(参考点(reference point))到下一个点按顺序进行。他们进行以下常规寻路活动的能力往往也会下降:
记住到达目的地时需要什么;
完成路线的其中一部分时(例如在选择转向哪里时犹豫不决);
理解方向并保持方向感;
自我修正或通过更换路线以回归正确路径;
追溯行为(retracing actions)(例如,不得不把走出目标区域作为一个全新的问题来解决);
能够保持专注或集中精力完成一项任务;
区分相关和不相关信息;
处理位置信息(如定位空间中的目标物体);
区分物体及其背景;
识别物体的深度、高度和宽度(即深度感知(depth perception));
从错误中记忆和学习,或避免同样的错误;
在正确的走廊里寻找自己的房间;
找到自己的房间,即使门上有他们的名字和照片;
记住自己的房间号。
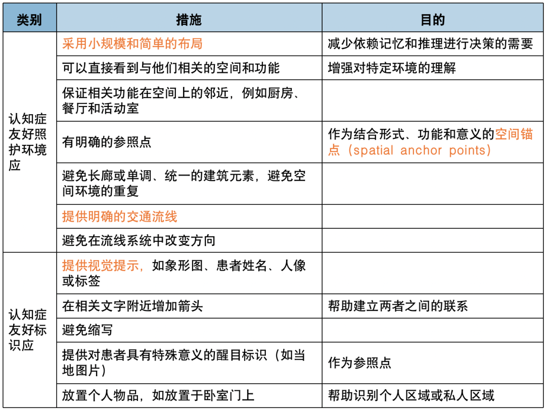
6.2 认知症友好照护环境

6.3 对认知症不同阶段和类型的考虑
随着病情的发展,患者在环境中辨别方向的能力会降低。早期,认知症患者在不熟悉的区域穿行时可能会迷路。而中后期,他们在原本熟悉的地方也可能会迷路。到了晚期,他们甚至会在自己家里迷失方向。
提供接触自然和户外的机会
Provide access to nature and the outdoors
亲近自然和户外是认知症照护的重要方面,可以产生许多有益的效果。人们越来越认识到户外的重要性,如植物、鲜花、水和野生动物等,即便只是从室内望出去,也可以作为医疗策略的一部分。
7.1 认知症和衰老面临的挑战
与自然和户外接触的减少可能会产生以下负面影响:
与自然光和维生素D的接触减少;
睡眠问题和不良的昼夜节律(circadian rhythm);
锻炼机会受限,增加压力和肥胖、糖尿病、心脏疾病和中风的风险;
漫无目的四处游走的行为增加;
沟通和语言表达出现问题;
焦躁、紧张和攻击性;
压力,过度感官刺激的减少;
饮食不良(poor diet);
精神不振(low morale)。
7.2 认知症友好照护环境

7.3 对认知症不同阶段和类型的考虑
随着认知症的发展,外部的多感官环境可以帮助刺激那些较不敏感的感官。为了让认知症晚期患者也能到室外活动,设计方案需要考虑卧床和坐轮椅的患者的无障碍设计。
促进与亲友和工作人员的互动
Promote engagement with friends, relatives and staff
与朋友、亲戚和工作人员接触可以帮助认知症患者维持他们的自我认知,如果没有不断提醒,他们可能会真的忘记自己是谁。
8.1 认知症和衰老面临的挑战
当自己的家人被送进护理院,对于照顾者而言也是非常难受的,因为自己变成了孤身一人,一直以来照顾的对象也不在身边,甚至会产生负罪感。Woods、Keady和Seddon (2008)指出了让家庭参与到护理院的重要性,并将“认知症照护三角”描述为认知症患者、亲属和护理院工作人员之间的关系。
认知症患者可能会:
沟通交流的能力下降,甚至在某些情况下出现不受控制的行为,使其与社区、家庭和工作人员的交往越来越困难;
感官超负荷(sensory overload),思维迟缓(slow thought processing),这意味着家人们可能需要学习新的沟通与交往方式;
当被送入养老院、医院、甚至只是短期照护的机构,在缺乏与家人密切接触的情况下,很快就会进入机构化的生活状态;
在以下方面存在较大困难:在长期护理设施中找到自己的位置;接受自己的新角色,失去原有的个体和社会身份、控制权和隐私;理解陌生的环境及其特殊需求。
8.2 认知症友好照护环境

8.3 对认知症不同阶段和类型的考虑
向长期照护设施的转移可能会给患者带来创伤和压力,但家人更多的参与可以让这种情况得到缓解。
在认知症的早期,可以开展活动来鼓励家人和工作人员的参与。随着病程的发展,可能需要更多一对一的支持,家人的参与有助于确保提供适当的支持。
提供通透的空间视野
Provide good visibility and visual access
提供通透的空间视野可以让认知症患者对于探索周围环境更有信心,并增加互动交往的机会。同时也便于工作人员观望到患者们的主要活动区域,有助于减少患者、家人及工作人员的焦虑。
9.1 患者面临的挑战

9.2 认知症友好照护环境

9.3 对认知症不同阶段和类型的考虑
对大多数人来说,随着年龄的增长会需要更明亮的光线。阿尔茨海默病中期会出现类似于隧道视觉(tunnel vision)的症状。
促进隐私、尊严和独立性
Promote privacy, dignity and independence
认知症对患者的隐私、尊严和独立性会有显著影响,而这些正是衡量生活质量的关键指标。尽管随着病程的发展,个体的情绪和行为可能会发生变化,但他/她仍然是一个独特和有价值的人,他/她的过去和现在都应该得到尊重。同时,感受到的独立性和实际的独立性一样重要,而认知症患者往往并不独立。
10.1 患者面临的挑战
认知症可能会:
影响一个人的记忆力、表达能力和完成日常活动(daily activities)的能力;
随着在日常活动越来越需要他人的帮助,隐私、尊严和独立性都会受到较大影响;
出现记忆缺失,从而导致个人认同感和自尊感的降低;
沟通能力降低;
视觉能力和身体机能下降,在没有帮助的情况下,洗澡和上厕所变得非常困难
10.2 认知症友好照护环境

10.3 对认知症不同阶段和类型的考虑
需要考虑认知症不同阶段下的思维认知和身体机能变化,以明确设计要求:
卧室应能容纳两种床位放置方式——一种是将床的一侧靠墙放置,另一种是在床的三侧留出过道,以便应对患者行动能力的下降。同时应考虑设置吊轨和轮椅的空间。尽可能减少用病床转移患者时需要的转弯次数。
随着认知症的带来的影响日益增加,患者的定向障碍(disoriented)会越来越严重,越来越难以独立,自理能力也将随之下降。
居室内的卫生间会更加需要满足轮椅的无障碍使用。
洗手池应符合人体工程学设计,以方便行动能力下降的老年人,并能满足护理人员协助完成个人梳洗。
设计人员还应该考虑到,独立性的降低会增加疾病感染的风险。
原则11
促进锻炼和有意义的活动
Promote physical and meaningful activities
参与有意义的活动对于认知症患者的生活质量非常重要。它可以提供计划性、目的感和愉悦体验,可以支持患者对世界的归属感、提供自主性和认同感,还可以鼓励社交互动。
11.1 患者面临的挑战

11.2 认知症友好照护环境

11.3 对认知症不同阶段和类型的考虑
认知症患者的认知能力和身体机能会随着疾病的发展不断退化。因此,参与有意义的活动和锻炼的策略也需要相应改变。由于患者开始一项活动所需要的视觉或语言刺激(visual or verbal prompting)逐渐增加,他们可能会越来越依赖于从环境中获得明确的提示。
设计师需要与工作人员,尤其是与专业治疗师合作,以确定如何根据患者的需要,最大程度地利用建筑环境来支持锻炼和有意义的活动。
支持健康饮食、营养和水分摄入
Support diet, nutrition and hydration
饮食健康、营养和水分摄入是认知症患者经常会遇到的问题。他们可能会患有:厌食症、营养不良和非自主性体重下降(involuntary weight loss)。
12.1 患者面临的挑战
认知症患者可能会表现出以下饮食困难:
进食过程中难以集中或保持注意力,将食物送入口中、咀嚼或吞咽、以及辨别食物等方面存在困难;
用餐时的行为问题,如走动、踱步、拒绝、不感兴趣(apathy)或漠不关心(indifference);
使用餐具并将食物从盘子送到口中时存在困难;
食物送到嘴边时可能需要提醒才会张口;
因年龄、药物和疾病导致的嗅觉和味觉减退甚至丧失;
无法判断食物温度。
12.2 认知症友好照护环境

12.3 对认知症不同阶段和类型的考虑
由于认知症的退行性(the degenerative nature of dementia),其对饮食、营养和水分摄入的影响可能会随时间而增加。因此,对支持营养和水分摄入的环境的需要也可能随时间而增加。
总结
除了这12条原则之外,指南的后半部分还有关于环境设计元素的展开论述,包括实现相应原则的具体设计要点;以及医疗护理和社会照护设施在原则指引下的改造实例分析和效果反馈,感兴趣的读者可以点击文末“阅读原文”进行查看,更能真切地感受HBN认知症友好化设计指南系统详尽的条文间对认知症患者的尊重与关怀。
点击阅读
3. 澎润 PLUS TALK | 酒店的康养创新实践——许伟
5. 活动预告 | “老有所居——全球康养建筑新趋势”上海思享会
6. ChinaAid 讲座预告 | 栖城许伟:实证之路,养老社区配套使用者调研
7. 陆家嘴峰会预告:“栖城-养老设计趋势报告2020”即将发布
9. "GTALK 养老创新思享会"首次举办,十四问直指行业痛点!
媒体报道&合作资源
关于栖城
——
栖城设计在中国深耕19年
一直致力于专业纵深,产品思维和艺术性的融合
创作优秀设计作品
在健康住区、城市更新、文旅规划、室内景观领域业绩卓越
在产业办公和康养领域尤其突出
以专业而系统的解决方案创造价值
——
联系我们 Contact us
- 业务 -
info@gn-int.com
13166198231 杨小姐
- 媒体 -
press@gn-int.com
17319107147 许小姐
- 招聘 -
hr@gn-int.com
关注我们 Follow us
网站: www.gn-int.com
微博:GN栖城